关于我们
人才招聘
食链惠通
食链会员
入驻商家
合作共赢
热点资讯
帮助中心
宝真资讯
食链平台简介
食链运行制度
食链平台指南
食链会员指南
食链经营指南
赠品采购合作
食链人才合作
当前位置:
帮助中心>食链运行制度
返回
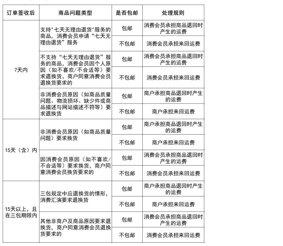
食链商城售后服务政策
消费端
商户端
城配端
物业端
联系我们
400-864-7070
8:00~20:30
宝真股份有限公司
食链惠通
食链会员
入驻商家
合作共赢
热点资讯
人才招聘
下载专区
浙ICP备14024383号
浙公网安备 33020902000097号